相信很多朋友都遇到过以下问题,就是Protel DXP 2004是什么软件。。针对这个问题,今天小编就搜集了网上的相关信息,给大家做个Protel DXP 2004是什么软件。的解答。希望看完这个教程之后能够解决大家Protel DXP 2004是什么软件。的相关问题。
相信从事机电设计工作的技术人员,对Protel DXP 2004软件都不会感觉到陌生。因为日常工作中,常常需要用它来进行电路板的设计和制版。而且现在很多开设有机电专业的高校,也会有专门学习Protel DXP 2004软件。可是没有操作过它的用户就问到Protel DXP 2004是什么软件?主要是用来干嘛的?很多人都不了解,所以,本文将为大家详细介绍Protel DXP 2004软件。
Protel DXP 2004是什么软件?
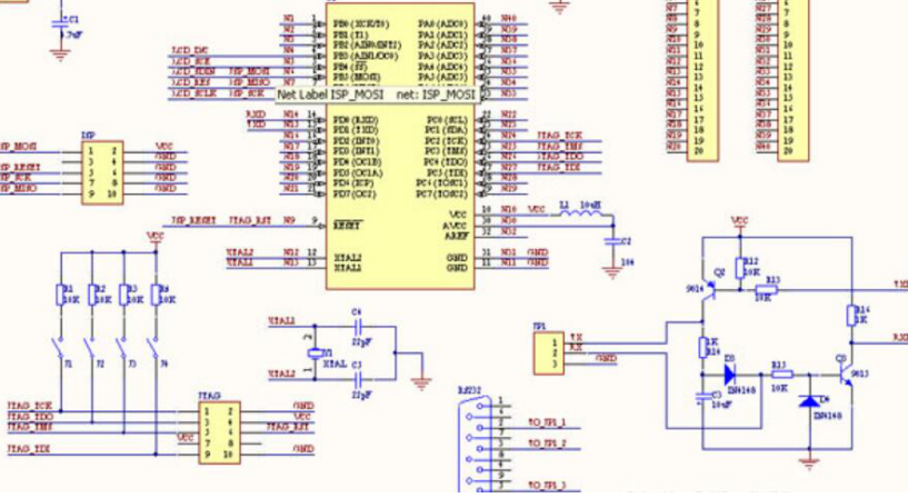
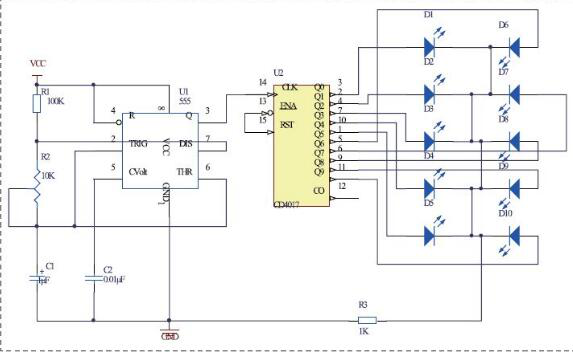
Protel DXP 2004可以说是我们国家当下在机电方面最为流行的EDA软件。它可以满足用户设计电路板的原理图、PCB板图等等。也可以说Protel DXP 2004是一款集合了多种功能于一身的PCB线路板设计软件。

Protel DXP 2004功能介绍
1、拥有丰富的元件设计库
Protel DXP 2004软件内置有六万多个元件,用户可以按照自己的需要来调用。也可以在Protel DXP 2004软件中利用PCB库编辑器,修改某个元件的封装,从而得到自己想要的封装效果。

2、支持74个板层设计
从事机电设计的技术人员,经常要设计一些复杂的电路板,那就可以使用Protel DXP 2004软件。因为它支持74个板层的设计,其中信号走线层就有32层,机构层16层。

3、智能化自动布线
很多刚接触Protel DXP 2004软件的新用户,在刚开始使用的时候可能都不太懂怎么操作。别担心,它拥有自动布线的功能,新手也能快速并准确地布线。

4、电路板走线的长度可调节
在Protel DXP 2004软件中,它有个特别实用的地方,就是可以限制平行走线的长短。例如,在做高速电路板的时候,可以根据它的要求来匹配具体的长度,非常的人性化。

5、自定义板层走线规则
Protel DXP 2004这款电路板软件还可以自定义每个板层的走线规则。无论是水平还是垂直,只要用户布局正确,往往只需要改动走直角的几条走线就可以完成电路板的设计作品了。

Protel DXP 2004是一款从事机电设计工作的技术人员必备的软件。当设计人员将电路板设计完成后,还可以利用它自带的3D功能来演示作品。